Cykl Krebsa to serce oddychania komórkowego zrozum jego uproszczony schemat i rolę w produkcji energii.
- Lokalizacja: Macierz (matrix) mitochondrium.
- Główny cel: Ostateczne utlenienie acetylo-CoA, produkcja zredukowanych przenośników elektronów (NADH i FADH₂).
- Kluczowe produkty: NADH, FADH₂, ATP/GTP, CO₂.
- Znaczenie: Centralny punkt metabolizmu, łączy szlaki kataboliczne i anaboliczne.
- Charakterystyka: Proces tlenowy, charakterystyczny dla eukariotów.
Dlaczego ten "cykl" jest kluczowy do zrozumienia metabolizmu?
Dla mnie, jako osoby, która od lat zgłębia procesy biochemiczne, cykl Krebsa jest niczym metaboliczne rondo, przez które przechodzą niemal wszystkie drogi energetyczne komórki. Jego centralna rola w oddychaniu tlenowym polega przede wszystkim na dostarczaniu ogromnych ilości zredukowanych przenośników elektronów NADH i FADH₂. To właśnie te cząsteczki są niczym „energetyczne czeki”, które zostaną zrealizowane w kolejnym etapie, czyli w łańcuchu oddechowym, gdzie powstaje zdecydowana większość ATP. Ale to nie wszystko! Cykl Krebsa ma również drugie, równie ważne oblicze: jest źródłem prekursorów do syntezy wielu innych ważnych związków, takich jak aminokwasy czy hem. To sprawia, że jest on procesem amfibolicznym jednocześnie katabolicznym (rozkładającym) i anabolicznym (budującym).
Gdzie w komórce znajduje się ta biochemiczna "fabryka energii"?
Aby zrozumieć, jak działa cykl Krebsa, musimy wiedzieć, gdzie dokładnie się on odbywa. Ta biochemiczna "fabryka energii" znajduje się w macierzy (matrix) mitochondrium. Pamiętaj, że mitochondria to te słynne "elektrownie komórkowe", a ich wnętrze jest idealnym środowiskiem dla złożonych reakcji cyklu Krebsa. Jest to proces charakterystyczny dla organizmów eukariotycznych, czyli tych, które posiadają jądro komórkowe i złożone organelle.
Zanim zaczniemy kręcić: skąd bierze się paliwo dla cyklu Krebsa?
Reakcja pomostowa: bilet wstępu z glikolizy do świata mitochondrium
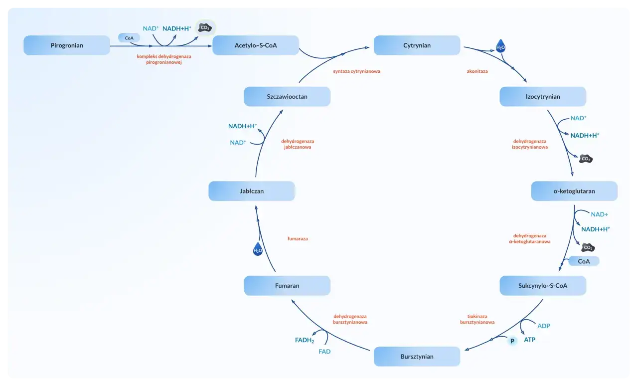
Zanim acetylo-CoA włączy się do cyklu Krebsa, musi przejść przez pewien „próg”. Tym progiem jest reakcja pomostowa. Jest to kluczowy etap, który łączy glikolizę (zachodzącą w cytoplazmie) z procesami zachodzącymi w mitochondrium. W tej reakcji produkt glikolizy pirogronian (cząsteczka 3-węglowa) ulega oksydacyjnej dekarboksylacji. Oznacza to, że traci jeden atom węgla w postaci CO₂ i zostaje utleniony, tworząc acetylo-CoA (cząsteczkę 2-węglową). W tym procesie powstaje również jedna cząsteczka NADH. Całość, podobnie jak cykl Krebsa, zachodzi w macierzy mitochondrium.
Acetylo-CoA: uniwersalny klucz uruchamiający cykl
Acetylo-CoA to prawdziwy „uniwersalny klucz” do cyklu Krebsa. Dlaczego? Ponieważ może on pochodzić z rozkładu nie tylko węglowodanów (przez pirogronian), ale także tłuszczów (w wyniku beta-oksydacji kwasów tłuszczowych) oraz białek (po deaminacji aminokwasów). To właśnie ta wszechstronność sprawia, że cykl Krebsa jest centralnym punktem metabolizmu niezależnie od tego, co jemy, większość energii ostatecznie przechodzi przez ten właśnie cykl. To fascynujące, jak komórka potrafi zintegrować różne szlaki metaboliczne w jednym miejscu!

Uproszczony schemat cyklu Krebsa: przewodnik krok po kroku
Przyjrzyjmy się teraz, jak ten cykl przebiega. Pamiętaj, że to uproszczony schemat, skupiający się na najważniejszych związkach i zdarzeniach, które musisz znać na maturę.
Krok 1-2: powstanie cytrynianu wielkie wejście i mała przemiana
Cykl rozpoczyna się od wielkiego wejścia! Acetylo-CoA (cząsteczka 2-węglowa), ten nasz "klucz", łączy się ze szczawiooctanem (cząsteczką 4-węglową). W wyniku tej reakcji powstaje cytrynian cząsteczka 6-węglowa, od której cykl wziął swoją drugą nazwę (cykl kwasu cytrynowego). Następnie cytrynian ulega izomeryzacji, czyli zmienia swoją strukturę, przekształcając się w izocytrynian. To takie przygotowanie do dalszych, bardziej dynamicznych etapów.
Krok 3-4: dwie dekarboksylacje, czyli gdzie ucieka dwutlenek węgla?
To są kluczowe etapy, jeśli chodzi o "spalanie" węgla! Izocytrynian ulega utlenieniu i pierwszej dekarboksylacji uwalnia się cząsteczka CO₂, a NAD⁺ redukuje się do NADH. W ten sposób powstaje α-ketoglutaran (cząsteczka 5-węglowa). Następnie α-ketoglutaran przechodzi przez podobny proces: ulega drugiej dekarboksylacji (kolejny CO₂ ucieka!) i utlenieniu, co prowadzi do powstania kolejnej cząsteczki NADH. Produktem tego etapu jest bursztynylo-CoA (cząsteczka 4-węglowa). Widzisz, jak atomy węgla są sukcesywnie usuwane?Krok 5: jedyny moment na szybki zysk, czyli jak powstaje ATP/GTP?
W tym miejscu mamy mały, ale ważny "zysk" energetyczny! Bursztynylo-CoA przekształca się w bursztynian. Energia uwolniona w tej reakcji jest na tyle duża, że pozwala na bezpośrednią syntezę jednej cząsteczki GTP (lub ATP) na drodze fosforylacji substratowej. To jedyny moment w cyklu Krebsa, kiedy ATP (lub jego równoważnik GTP) powstaje bezpośrednio, bez udziału łańcucha oddechowego. To taki mały, szybki zastrzyk energii dla komórki.Krok 6-8: wielka regeneracja, czyli jak odzyskać szczawiooctan na kolejny obrót?
Ostatnie trzy etapy to faza "wielkiej regeneracji" celem jest odtworzenie szczawiooctanu, aby cykl mógł zacząć się od nowa. Bursztynian jest utleniany do fumaranu, a w tej reakcji akceptorem elektronów jest FAD, który redukuje się do FADH₂. Następnie do fumaranu przyłączana jest cząsteczka wody, tworząc jabłczan. W ostatnim kroku jabłczan jest utleniany do szczawiooctanu, a w tym procesie powstaje kolejna cząsteczka NADH. I tak oto szczawiooctan wraca na swoje miejsce, gotowy do przyjęcia kolejnej cząsteczki acetylo-CoA i rozpoczęcia nowego obrotu cyklu. To dowód na to, że natura jest niezwykle oszczędna i efektywna!
Bilans zysków i strat: co tak naprawdę "zarabiamy" na jednym obrocie?
Podliczamy walutę energetyczną: ile NADH, FADH₂ i ATP powstaje?
Po jednym pełnym obrocie cyklu Krebsa, czyli po utlenieniu jednej cząsteczki acetylo-CoA, komórka "zarabia" następujące "waluty energetyczne":
- 3 cząsteczki NADH
- 1 cząsteczka FADH₂
- 1 cząsteczka ATP (lub GTP, który jest energetycznie równoważny ATP)
- 2 cząsteczki CO₂ (jako produkt odpadowy, który wydychamy)
Pamiętaj, że z jednej cząsteczki glukozy w glikolizie powstają dwa pirogroniany, które następnie przekształcają się w dwa acetylo-CoA. Oznacza to, że dla jednej cząsteczki glukozy cykl Krebsa wykonuje dwa obroty, a więc wszystkie te zyski należy podwoić!
Dokąd trafiają "energetyczne czeki" (NADH i FADH₂)? Krótkie wprowadzenie do łańcucha oddechowego
Zapewne zastanawiasz się, co dzieje się z tymi wszystkimi cząsteczkami NADH i FADH₂. Otóż są to nic innego, jak "energetyczne czeki", które zostaną zrealizowane w ostatnim etapie oddychania komórkowego łańcuchu oddechowym. To właśnie tam, na wewnętrznej błonie mitochondrium, elektrony z NADH i FADH₂ zostaną przekazane na tlen, a uwolniona energia zostanie wykorzystana do syntezy ogromnych ilości ATP. Bez cyklu Krebsa, który dostarcza tych przenośników, łańcuch oddechowy nie mógłby efektywnie działać, a komórka nie miałaby wystarczającej energii do życia.
Po co to wszystko? Odkrywamy podwójną rolę cyklu Krebsa
Jak już wspomniałem, cykl Krebsa jest procesem amfibolicznym, co oznacza, że pełni dwie kluczowe role w metabolizmie komórki.
Rola kataboliczna: dlaczego cykl Krebsa jest centralnym węzłem spalania?
Główna i najbardziej znana rola cyklu Krebsa to jego funkcja kataboliczna, czyli rozkładowa. Jest to końcowy etap utleniania niemal wszystkich makrocząsteczek, które dostarczamy do organizmu węglowodanów, tłuszczów i aminokwasów. W cyklu Krebsa te związki są "spalane" (utleniane) do dwutlenku węgla, a energia z nich jest magazynowana w postaci zredukowanych przenośników elektronów (NADH i FADH₂). To właśnie te przenośniki są następnie dostarczane do łańcucha oddechowego, gdzie następuje masowa produkcja ATP. Bez tego "spalania" komórka nie miałaby paliwa do działania.
Rola anaboliczna: jak cykl staje się "sklepem z półproduktami" dla komórki?
Mniej oczywista, ale równie ważna, jest rola anaboliczna cyklu Krebsa. To, co dla jednych jest produktem odpadowym, dla innych może być cennym surowcem. Metabolity pośrednie cyklu, takie jak α-ketoglutaran czy szczawiooctan, nie są tylko chwilowymi przystankami. Mogą one być "pobierane" z cyklu i wykorzystywane jako prekursory do syntezy innych ważnych związków. Na przykład, α-ketoglutaran jest substratem do syntezy niektórych aminokwasów, a szczawiooctan może być wykorzystany do syntezy glukozy (glukoneogeneza) lub innych aminokwasów. To sprawia, że cykl Krebsa jest niczym "sklep z półproduktami", z którego komórka może czerpać budulec do swoich potrzeb.
Jak to wszystko zapamiętać? Sprawdzone mnemotechniki i wskazówki
Wiem, że ilość nazw i etapów może przytłaczać. Dlatego przygotowałem dla Ciebie sprawdzoną mnemotechnikę, która pomoże Ci zapamiętać kolejność związków w cyklu Krebsa.
"Przepis na napój Krebsa": kreatywny sposób na opanowanie kolejności substratów
Wyobraź sobie, że przygotowujesz specjalny "napój Krebsa". Oto przepis:
- Bierzemy Cytrynę to nasz Cytrynian.
- Kroimy ją Idealnie to Izocytrynian.
- Wyciśnięty sok nie ma żadnych "Glutów" to α-Ketoglutaran.
- Sok ma piękny Bursztynowy kolor to Bursztynylo-CoA, a potem Bursztynian.
- Smakuje trochę "FU!" to Fumaran.
- Dodajemy do niego sok Jabłkowy to Jabłczan.
- Gotowe! Chce się Siusiu to Szczawiooctan, który jest gotowy na kolejny obrót.
Mam nadzieję, że ten "przepis" pomoże Ci wizualizować i zapamiętać kolejność związków. Ćwicz go, a zobaczysz, że szybko utrwali Ci się w pamięci.
Kluczowe momenty, na które musisz zwrócić uwagę na maturze
Przygotowując się do matury, skup się na następujących aspektach cyklu Krebsa:
- Lokalizacja: Zawsze pamiętaj, że cykl zachodzi w macierzy mitochondrium.
- Główne substraty i produkty: Acetylo-CoA wchodzi, a wychodzą NADH, FADH₂, ATP/GTP i CO₂.
- Kluczowe związki pośrednie: Cytrynian, α-ketoglutaran, szczawiooctan to te, które często pojawiają się w zadaniach.
- Powstawanie CO₂: Zwróć uwagę, w których etapach następuje dekarboksylacja i uwolnienie CO₂.
- Powstawanie NADH i FADH₂: Pamiętaj o liczbie cząsteczek powstających na jeden obrót cyklu.
- Fosforylacja substratowa: Wiedz, że ATP/GTP powstaje w ten sposób tylko raz w cyklu.
- Rola amfiboliczna: Zrozumienie, że cykl jest zarówno kataboliczny, jak i anaboliczny, to wyższy poziom zrozumienia, często punktowany na maturze.
Cykl Krebsa w pigułce: najważniejsze informacje w jednym miejscu
Podsumowanie kluczowych substratów, produktów i lokalizacji
| Aspekt | Opis/Wartość |
|---|---|
| Główny substrat wejściowy | Acetylo-CoA |
| Lokalizacja | Macierz mitochondrium |
| Kluczowe produkty energetyczne (na 1 obrót) | 3 NADH, 1 FADH₂, 1 ATP/GTP |
| Produkty odpadowe (na 1 obrót) | 2 CO₂ |
| Rola | Amfiboliczna (kataboliczna i anaboliczna) |
| Połączenie z | Glikolizą (przez reakcję pomostową) i łańcuchem oddechowym |

Przeczytaj również: Układ nerwowy: Ośrodkowy vs Obwodowy Zrozum podział funkcjonalny
Graficzne podsumowanie: uproszczony schemat do szybkiej powtórki
Do szybkiej powtórki przed egzaminem zawsze polecam mieć pod ręką prosty, klarowny schemat cyklu Krebsa. Taki wizualny materiał, który przedstawia kluczowe związki, punkty wejścia i wyjścia oraz miejsca powstawania NADH, FADH₂ i ATP, jest nieoceniony. Pozwala on na szybkie odświeżenie pamięci i upewnienie się, że wszystkie elementy układanki są na swoim miejscu.
