Wprowadzenie do świata biochemii zaczyna się od zrozumienia kluczowej cząsteczki ATP. Ten artykuł wyjaśni, czym jest adenozynotrifosforan, jak jest zbudowany i dlaczego jego "wysokoenergetyczne" wiązania są fundamentem życia, dostarczając energii do wszystkich procesów w komórce.
ATP to uniwersalna waluta energetyczna komórki, której moc tkwi w wiązaniach wysokoenergetycznych
- Cząsteczka ATP składa się z adeniny, rybozy oraz trzech reszt fosforanowych.
- Mianem "wiązań wysokoenergetycznych" określa się dwa ostatnie wiązania bezwodnikowe między grupami fosforanowymi, których hydroliza uwalnia dużą ilość energii.
- Hydroliza jednego mola ATP w warunkach komórkowych uwalnia od 46 do 57 kJ energii swobodnej.
- ATP funkcjonuje w komórce jako akumulator energii, przechodząc cyklicznie w ADP i z powrotem.
- Synteza ATP (fosforylacja) zachodzi trzema głównymi drogami: substratową, oksydacyjną i fotofosforylacją.
- ATP napędza kluczowe procesy życiowe, takie jak skurcze mięśni, transport aktywny czy synteza makrocząsteczek.
ATP waluta energetyczna komórki
W mojej pracy z biochemią często posługuję się analogią, by przybliżyć złożone mechanizmy. Wyobraźmy sobie ATP, czyli adenozynotrifosforan, jako uniwersalną walutę energetyczną w każdej komórce naszego ciała. Podobnie jak pieniądze, które wymieniamy na dobra i usługi, ATP jest cząsteczką, którą komórka "wydaje", aby zasilić praktycznie każdy proces wymagający energii. Jest to niczym akumulator może być ładowany, a następnie rozładowywany, dostarczając niezbędnej mocy do działania. Bez ATP życie w znanej nam formie byłoby po prostu niemożliwe; to właśnie ta cząsteczka stanowi fundament wszystkich procesów życiowych, od najprostszych reakcji chemicznych po złożone mechanizmy fizjologiczne.
Od oddychania po skurcz mięśni: Gdzie w organizmie potrzebna jest energia z ATP?
Zastanawiając się nad rolą ATP, warto uświadomić sobie, jak wszechstronnie jest ono wykorzystywane. Energia zmagazynowana w ATP napędza niezliczone procesy w naszym organizmie. Oto kilka kluczowych przykładów:
- Skurcz mięśni: Każdy ruch, od mrugnięcia okiem po podniesienie ciężaru, wymaga hydrolizy ATP, która dostarcza energii do pracy białek kurczliwych aktyny i miozyny.
- Transport aktywny przez błony komórkowe: Komórki muszą aktywnie pompować jony i cząsteczki wbrew gradientowi stężeń, np. pompa sodowo-potasowa, która jest kluczowa dla utrzymania potencjału błonowego i funkcjonowania neuronów. Ten proces jest wysoce energochłonny i zasilany przez ATP.
- Synteza makrocząsteczek: Budowa złożonych cząsteczek, takich jak białka, kwasy nukleinowe (DNA i RNA), węglowodany czy lipidy, wymaga energii. ATP jest niezbędne do tworzenia wiązań chemicznych w tych procesach anabolicznych.
- Przewodzenie impulsów nerwowych: Utrzymanie gradientów jonowych w neuronach, kluczowych dla generowania i propagacji impulsów nerwowych, jest zależne od pomp jonowych zasilanych przez ATP.
- Sygnalizacja międzykomórkowa: Wiele szlaków sygnałowych w komórkach, które pozwalają im komunikować się ze sobą i reagować na zmiany w środowisku, również wymaga energii z ATP.

Budowa cząsteczki ATP rozkładamy ją na czynniki pierwsze
Aby w pełni zrozumieć, jak ATP funkcjonuje jako nośnik energii, musimy najpierw przyjrzeć się jego strukturze. Cząsteczka adenozynotrifosforanu to nic innego jak nukleotyd, składający się z trzech głównych komponentów, które w połączeniu tworzą niezwykle efektywną maszynę molekularną. Mamy tu zasadę azotową adeninę, cukier pięciowęglowy rybozę, oraz łańcuch trzech reszt fosforanowych. Połączenie adeniny i rybozy tworzy z kolei adenozynę, która jest podstawą dla dalszych modyfikacji.
Fundament cząsteczki: Czym są adenina i ryboza?
W sercu cząsteczki ATP leży adenina, purynowa zasada azotowa, która jest również składnikiem DNA i RNA. Adenina jest połączona wiązaniem N-glikozydowym z rybozą, pięciowęglowym cukrem (pentozą). Ryboza w ATP występuje w formie beta-D-rybofuranozy. To właśnie połączenie adeniny z rybozą tworzy wspomnianą wcześniej adenozynę. Ta część cząsteczki, choć sama w sobie nie magazynuje bezpośrednio dużej ilości energii, stanowi stabilny rdzeń, do którego przyłączane są grupy fosforanowe, kluczowe dla funkcji energetycznych ATP.
Klucz do magazynowania energii: Rola trzech reszt fosforanowych
Prawdziwa moc ATP tkwi w jego łańcuchu trzech reszt fosforanowych, które są kolejno przyłączone do rybozy. Oznaczamy je jako alfa (najbliżej rybozy), beta i gamma (najdalej). To właśnie te grupy fosforanowe, a dokładniej wiązania między nimi, są odpowiedzialne za magazynowanie i uwalnianie energii. Dwa ostatnie wiązania między fosforanem alfa a beta oraz między fosforanem beta a gamma są nazywane "wysokoenergetycznymi". Ich strategiczne rozmieszczenie i charakterystyka chemiczna sprawiają, że ATP może pełnić funkcję efektywnego magazynu energii w komórce.
Wiązania wysokoenergetyczne skąd bierze się potęga ATP?
Termin "wiązania wysokoenergetyczne", używany w kontekście ATP, bywa często błędnie interpretowany. Wielu myśli, że to samo wiązanie zawiera w sobie ogromną energię, niczym sprężyna gotowa do wystrzelenia. W rzeczywistości jest to pewne uproszczenie. Prawidłowe rozumienie polega na tym, że to hydroliza tych wiązań, czyli ich rozerwanie z udziałem wody, uwalnia dużą ilość energii swobodnej. Mówimy tu o wiązaniach bezwodnikowych fosforanowych (fosfoanhydrydowych), łączących grupy fosforanowe. Dlaczego ich rozerwanie jest tak efektywne energetycznie? Głównie z dwóch powodów. Po pierwsze, ujemnie naładowane grupy fosforanowe w cząsteczce ATP silnie się odpychają, co sprawia, że cząsteczka jest mniej stabilna. Rozerwanie wiązania zmniejsza to odpychanie. Po drugie, produkty hydrolizy ADP i fosforan nieorganiczny (Pi) są termodynamicznie bardziej stabilne niż samo ATP, co dodatkowo sprzyja reakcji i uwalnianiu energii. To właśnie ta różnica w stabilności energetycznej substratów i produktów jest kluczem do potęgi ATP.
Hydroliza ATP: Jak rozerwanie jednego wiązania napędza procesy w komórce?
Kiedy komórka potrzebuje energii, przeprowadza reakcję hydrolizy ATP. Najczęściej polega to na rozerwaniu ostatniego wiązania fosfoanhydrydowego, co prowadzi do powstania adenozynodifosforanu (ADP) i cząsteczki fosforanu nieorganicznego (Pi). Reakcję tę można zapisać jako: ATP + H₂O → ADP + Pi + energia. Uwolniona w ten sposób energia nie jest marnowana; jest ona natychmiast wykorzystywana do napędzania różnorodnych procesów komórkowych. Może to być zmiana konformacji białek (np. w skurczu mięśni), aktywacja enzymów, czy transport substancji przez błony. To właśnie sprzężenie hydrolizy ATP z procesami wymagającymi energii sprawia, że ATP jest tak efektywnym nośnikiem energia jest dostarczana dokładnie tam i wtedy, gdzie jest potrzebna.
Ile energii drzemie w ATP? Konkretne liczby i porównania
Aby uświadomić sobie skalę energii uwalnianej z ATP, warto spojrzeć na konkretne liczby. W standardowych warunkach biochemicznych, hydroliza jednego mola ATP do ADP i Pi uwalnia około 30,5 kJ/mol energii. Jednakże, w warunkach panujących w żywej komórce, gdzie stężenia substratów i produktów są inne niż standardowe, uwolniona energia jest znacznie wyższa i szacuje się ją na 46-57 kJ/mol. Aby to zobrazować, wyobraź sobie, że ta energia jest wystarczająca do napędzenia tysięcy reakcji enzymatycznych w ciągu sekundy w jednej komórce. To naprawdę imponująca ilość energii na poziomie molekularnym, która jest precyzyjnie kontrolowana i wykorzystywana do utrzymania życia.

Cykl ATP/ADP jak komórka ładuje i rozładowuje swoje baterie
W komórce ATP nie jest zużywane jednorazowo i wyrzucane. Zamiast tego, funkcjonuje w dynamicznym cyklu, który można porównać do ciągłego ładowania i rozładowywania akumulatora. To właśnie ten cykl ATP/ADP jest kluczowy dla utrzymania homeostazy energetycznej stałej równowagi, która pozwala komórce nieprzerwanie funkcjonować. Co ciekawe, w ciągu doby dorosły człowiek w spoczynku przetwarza około 40 kg ATP. To pokazuje, jak intensywny jest obrót tą cząsteczką i jak fundamentalne znaczenie ma jej ciągła regeneracja.
Z ATP do ADP: Mechanizm uwalniania zmagazynowanej energii
Kiedy komórka potrzebuje energii do wykonania jakiejś pracy, "rozładowuje" swój akumulator ATP. Dzieje się to poprzez wspomnianą już hydrolizę, gdzie ATP jest przekształcane w ADP (adenozynodifosforan) i fosforan nieorganiczny (Pi). To właśnie rozerwanie ostatniego wiązania fosforanowego uwalnia energię, która jest natychmiast wykorzystywana do napędzania procesów komórkowych. Jest to mechanizm niezwykle precyzyjny i szybki, pozwalający na błyskawiczne dostosowanie dostaw energii do aktualnych potrzeb komórki.
Fosforylacja, czyli ładowanie akumulatora: Jak z ADP ponownie powstaje ATP?
Po "rozładowaniu" do ADP, cząsteczka musi zostać ponownie "naładowana", aby mogła ponownie służyć jako nośnik energii. Ten proces nazywamy fosforylacją polega on na przyłączeniu kolejnej reszty fosforanowej do ADP, tworząc ponownie ATP. Energia niezbędna do tej reakcji pochodzi z procesów katabolicznych, czyli rozkładu złożonych cząsteczek, takich jak glukoza czy kwasy tłuszczowe. Najważniejszym z nich jest oddychanie komórkowe, które zachodzi głównie w mitochondriach. To właśnie tam, w wyniku skomplikowanych reakcji, energia chemiczna z pożywienia jest efektywnie przekształcana i magazynowana w postaci ATP, gotowego do ponownego użycia.
Główne fabryki energii skąd komórka czerpie siłę do syntezy ATP?
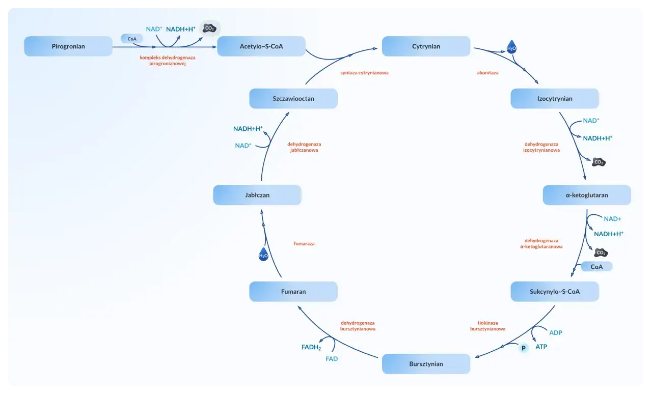
Skoro ATP jest tak intensywnie przetwarzane, musimy zadać sobie pytanie: w jaki sposób komórka nieustannie regeneruje swoje zapasy? Istnieją trzy główne mechanizmy syntezy ATP, czyli fosforylacji, które różnią się wydajnością, miejscem zachodzenia i źródłem energii. Każdy z nich odgrywa kluczową rolę w utrzymaniu ciągłej dostawy energii dla komórki.
Fosforylacja substratowa: Szybka, lecz mało wydajna produkcja w cytoplazmie
Fosforylacja substratowa to najprostszy i najszybszy sposób syntezy ATP. Polega na bezpośrednim przeniesieniu reszty fosforanowej z wysokoenergetycznej cząsteczki substratu organicznego na ADP, bez udziału łańcucha transportu elektronów. Proces ten zachodzi w cytoplazmie komórki, na przykład podczas glikolizy (rozkładu glukozy) oraz w cyklu Krebsa (w mitochondriach). Choć jest to szybka metoda produkcji ATP, jej wydajność jest stosunkowo niska. W porównaniu do innych mechanizmów, fosforylacja substratowa dostarcza niewielką część całkowitej energii ATP, ale jest niezwykle ważna w warunkach beztlenowych lub gdy komórka potrzebuje natychmiastowego zastrzyku energii.Fosforylacja oksydacyjna: Potęga mitochondriów i łańcucha oddechowego
Najbardziej wydajnym i głównym mechanizmem produkcji ATP u organizmów tlenowych jest fosforylacja oksydacyjna. Ten fascynujący proces zachodzi w mitochondriach, a konkretnie na ich wewnętrznej błonie. Jest on ściśle sprzężony z łańcuchem transportu elektronów, zwanym również łańcuchem oddechowym. Energia uwolniona podczas utleniania zredukowanych nukleotydów (NADH i FADH₂), pochodzących z glikolizy i cyklu Krebsa, jest wykorzystywana do pompowania protonów (H+) z macierzy mitochondrialnej do przestrzeni międzybłonowej. Tworzy to gradient protonowy, który jest niczym "siła napędowa" dla enzymu syntazy ATP. Przepływ protonów z powrotem do macierzy przez syntazę ATP napędza syntezę ATP z ADP i Pi. To właśnie w ten sposób z jednej cząsteczki glukozy w wyniku oddychania tlenowego powstaje około 30-32 cząsteczek ATP, co świadczy o niezwykłej efektywności tego procesu.Fotofosforylacja: Jak energia słoneczna staje się energią chemiczną?
Ostatnim z głównych mechanizmów syntezy ATP jest fotofosforylacja, proces charakterystyczny dla organizmów fotosyntetyzujących, takich jak rośliny, algi i niektóre bakterie. W tym przypadku energia potrzebna do fosforylacji ADP do ATP pochodzi bezpośrednio ze światła słonecznego. Podczas fotosyntezy, energia świetlna jest absorbowana przez chlorofil i inne barwniki, a następnie przekształcana w energię chemiczną zmagazynowaną w ATP i NADPH. Ten proces również polega na tworzeniu gradientu protonowego, podobnie jak w fosforylacji oksydacyjnej, ale siłą napędową jest tutaj światło, a nie utlenianie związków organicznych. Fotofosforylacja jest fundamentem życia na Ziemi, ponieważ dostarcza energii do produkcji związków organicznych, które są podstawą łańcuchów pokarmowych.
Kluczowe procesy napędzane przez ATP w naszym ciele
Zrozumienie budowy i mechanizmów syntezy ATP to jedno, ale równie ważne jest uświadomienie sobie, jak wszechstronnie ta cząsteczka jest wykorzystywana w naszym organizmie. ATP jest prawdziwym "silnikiem" życia, napędzającym kluczowe procesy, które pozwalają nam funkcjonować, myśleć i poruszać się.
Siła i ruch: Jak ATP umożliwia skurcz każdego mięśnia?
Jednym z najbardziej spektakularnych i energochłonnych procesów w organizmie jest skurcz mięśni. Każdy ruch, od delikatnego mrugnięcia po intensywny wysiłek fizyczny, jest bezpośrednio zasilany przez hydrolizę ATP. Cząsteczki ATP wiążą się z głowami miozyny, jednego z białek kurczliwych, powodując ich zmianę konformacji. Hydroliza ATP do ADP i Pi dostarcza energii, która umożliwia głowom miozyny "odgięcie się" i przyłączenie do aktyny, a następnie "pociągnięcie" jej, co prowadzi do skrócenia sarkomeru i w konsekwencji skurczu mięśnia. Bez ciągłej dostawy ATP nasze mięśnie byłyby sparaliżowane.
Transport wbrew zasadom: Rola ATP w utrzymaniu porządku w komórce
Komórki nieustannie muszą utrzymywać specyficzne stężenia jonów i cząsteczek po obu stronach swojej błony komórkowej, często wbrew naturalnemu gradientowi stężeń. Ten proces, zwany transportem aktywnym, wymaga nakładu energii, a dostarcza ją właśnie ATP. Doskonałym przykładem jest pompa sodowo-potasowa, która jest absolutnie kluczowa dla życia każdej komórki zwierzęcej. Pompa ta aktywnie wypompowuje jony sodu na zewnątrz komórki i wprowadza jony potasu do jej wnętrza, zużywając przy tym ATP. Utrzymanie tych gradientów jonowych jest niezbędne dla funkcji nerwowych, skurczu mięśni, a także dla regulacji objętości komórki. Bez ATP komórka nie byłaby w stanie utrzymać swojego wewnętrznego porządku.Przeczytaj również: Gram-dodatnie vs Gram-ujemne: Jak je rozróżnić i dlaczego to ważne?
Budowanie życia od podstaw: Niezbędna energia do syntezy białek i DNA
Nasze ciała nieustannie się odnawiają i rosną, a to wymaga ciągłej syntezy nowych makrocząsteczek, takich jak białka i kwasy nukleinowe (DNA i RNA). Te procesy anaboliczne są wysoce energochłonne. ATP dostarcza energii niezbędnej do tworzenia wiązań peptydowych podczas syntezy białek na rybosomach, a także do polimeryzacji nukleotydów podczas replikacji DNA i transkrypcji RNA. Każdy aminokwas włączony do białka, każda zasada azotowa wbudowana w DNA, wymaga pośredniego lub bezpośredniego udziału ATP. To właśnie dzięki ATP komórka może budować i naprawiać swoje struktury, zapewniając ciągłość życia i przekazywanie informacji genetycznej.
